AI-driven automation in server management services uses artificial intelligence technologies which can transform server performance – delivering smarter monitoring, proactive maintenance, enhanced security and optimized efficiency. Instead of depending on manual processes latest services use AI to handle everyday operations, identify issues, and automate responses, which boosts overall efficiency and reliability.
Why AI plays a key role in Server Management Services:
Below is a comparison table showcasing how AI-driven and traditional server management workflows differ:
| Aspect | Traditional Server Management | AI-Driven Server Management |
|---|---|---|
| Process Type | Manual, rule-based, fixed processes | Automated, adaptive, data-driven |
| Intervention | Heavily reliant on human oversight and manual fixes | Reduced human intervention, automated corrective actions |
| Monitoring | Periodic or reactive monitoring | Continuous, real-time monitoring and anomaly detection |
| Response to Issues | Reactive, often after problem occurrence | Proactive, detecting and resolving before failures |
| Scalability | Limited; scaling requires proportional resource increase | Highly scalable with dynamic workload balancing |
| Data Analysis | Basic logs and alerts | Advanced analytics with root cause analysis and event correlation |
| Error Rate | Higher due to manual processes and delayed responses | Lower with automated detection and remediation |
| Security | Traditional security tools, slower threat response | Real-time threat detection and adaptive security |
| Resource Optimization | Static allocation, less efficient | Dynamic resource allocation based on demand |
| Cost Efficiency | Cost reduction mainly from labor savings | Greater cost savings from optimization and predictive maintenance |
| Learning and Improvement | Static processes, limited learning | Continuous learning from operational data to improve accuracy and efficiency |
| Deployment Speed | Manual setup and configuration | Automated and faster deployment |
Overview of AI-driven automation for server management services:
Early Detection and Preventive Maintenance:
AI constantly monitors server health, analyzes logs, performance metrics and historical data to check if there are any anomalies and foresees any hardware or software failures before its occurrence. By this preventive action, unplanned downtime will be reduced and maximizes server lifespan by supporting timely.

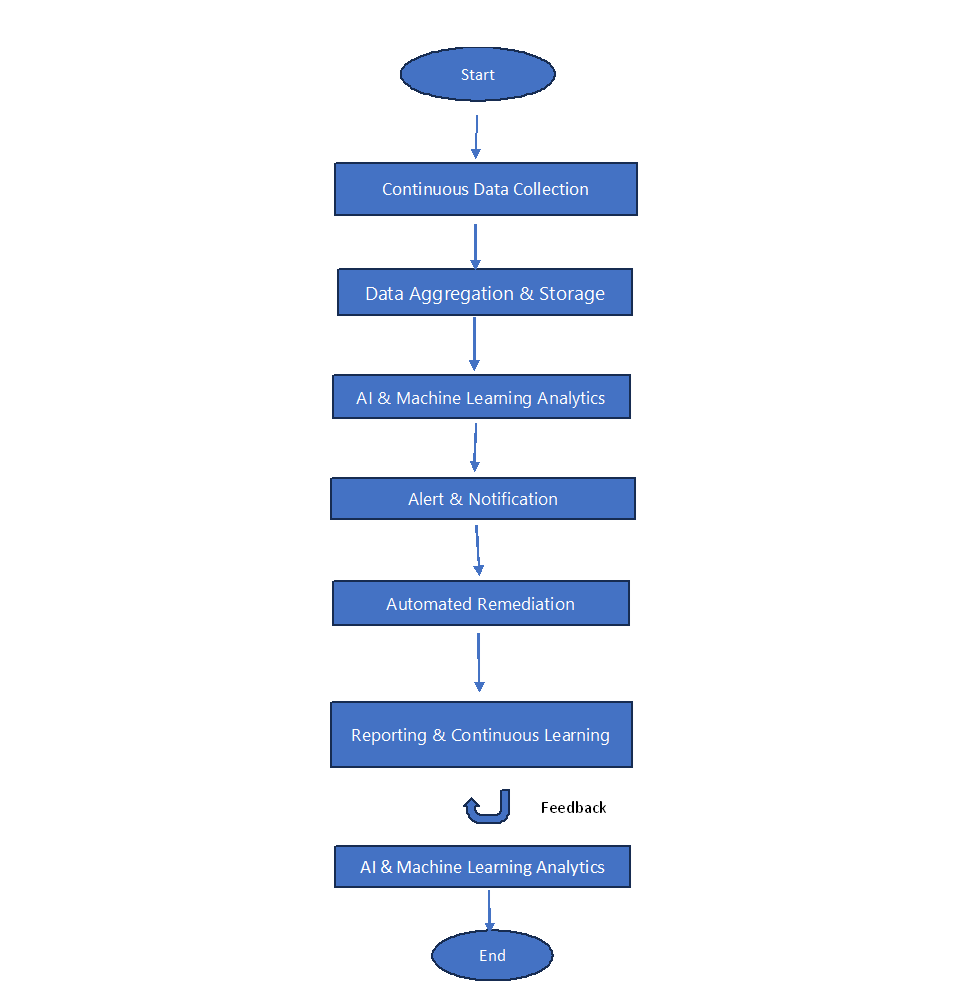
This diagram highlights the key stages:
AI agents does a continuous collection of server logs, performance metrics, hardware/software conditions and past data.
AI and machine learning process the data to identify if there are any anomalies and predict failures.
Notifications are automatically generated when an issue is detected.
Automated corrective actions are triggered to resolve the issues.
Results and feedbacks are reported and fed back into the AI system to enhance future predictions and take necessary preventive measures.
Advanced server health monitoring software like ManageEngine OpManager, SolarWinds Server & Application Monitor (SAM), and open-source platforms like Nagios, Zabbix, and SigNoz, which integrate AI capabilities to analyze operational data streams.
Here are few pictorial representations:

Graphical representation seems to be as shown:
Automated system setup and patch deployment
AI-enhanced automation frameworks guarantee consistent server configuration and secure patching thereby reducing manual mistakes. Thus, uniform standards enhance security and improves operational reliability.
How can this be done ?
Automated frameworks regularly check the current server configurations against predefined standards and automatically fix any discrepancies found, ensuring consistency and compliance are maintained without manual intervention.
Tools like Ansible, Puppet, or Chef automate server setup based on predefined configuration scripts (Infrastructure as Code) are used so that this ensures that every server is configured identically according to the approved standards, eliminating variability caused by manual configuration.
AI-powered systems scan server environments to detect missing or outdated software patches.
Some notable tools include Automox, NinjaOne AI Patch Intelligence, ManageEngine Patch Manager Plus, GFI LanGuard, BatchPatch. Other tools like Atera, ITarian, and Miradore also integrate AI or automated policies for patch lifecycle management.
Automation tools schedule and deploy patches according to predefined plans, ensuring updates are tested and applied in a controlled way to minimize system downtime and reduce the need for manual involvement.
AI evaluates the effects of patches by analyzing system behavior and performance after deployment, and it can automatically halt the update process or revert the changes if any problems or abnormalities are detected, thereby preventing potential disruptions.
Another tool named Algomox is an AI-driven patch Management platform that uses artificial intelligence and machine learning to automate and optimize patch scheduling,
deployment, risk assessment, rollback, and compliance. It reshapes traditional patch management by proactively assessing patch risks in real-world contexts, intelligently scheduling updates to reduce downtime, and delivering automated rollback functions to maintain system reliability.
AI-driven resource allocation and scalability
AI enhances resource utilization by continuously adjusting workloads across CPUs, memory, and storage in real time by responding to varying demands automatically, leading to better performance and cost savings.
How can this be done ?
AI systems continuously monitor a wide range of system metrics and workload distributions, making real-time adjustments to resource allocation based on current demands. By analyzing numerous variables, these systems can fine-tune resource use instantly to prevent bottlenecks and swiftly redistribute underutilized resources, ensuring consistent high performance even as demand fluctuates
AI uses historical data and workload patterns to forecast upcoming increases or decreases in resource demand. It applies machine learning techniques, including supervised and reinforcement learning, to determine the optimal times for scaling resources up or down, ensuring the system is prepared for peak periods while operating efficiently during slower times.
AI-powered algorithms identify the best allocation of tasks and data by considering factors such as latency, hardware capabilities, and operational costs. They efficiently distribute workloads across the available infrastructure, strategically positioning data-heavy tasks nearer to relevant storage locations to enhance performance and reduce delays.
AI agents function within the boundaries of business-specific policies, automatically identifying conflicts and suggesting resource reallocations when necessary. They use heuristic and evolutionary techniques, such as genetic algorithms, to continually improve allocation strategies by learning from previous outcomes and collaborating in multi-agent frameworks to enhance collective decision-making.
AI models for resource optimization are regularly refreshed with new data and feedback, improving their precision over time. This iterative learning process allows these systems to adapt continuously to evolving requirements, market dynamics, and business strategies, maintaining long-term efficiency and effectiveness.
A variety of AI-powered tools are used for optimizing resource utilization and workload adjustment across CPUs, memory, and storage. These tools typically feature real-time monitoring, predictive analytics, and automated decision-making for resource allocation.
Epicflow: Epicflow uses machine learning and predictive analytics to forecast resource needs, analyze workloads, identify potential bottlenecks, and recommend the best task assignments. Its features include a Future Load Graph for anticipating demand, competence-based resource allocation, and what-if simulations to test the impact of project changes before implementation.


Enhanced Security:
AI-powered systems monitor user activity, network data, and access logs to detect threats rapidly and respond effectively to security threats in real time, often more quickly and reliably than manual methods.
How can this be done ?
Machine Learning (ML): AI uses machine learning models that are trained on extensive datasets containing both regular and harmful activities which enables it to understand and define what standard behavior looks like. This knowledge allows the system to identify irregularities or unusual actions—potential indicators of cyber threats, including those that are previously unknown like zero-day attacks. Through the use of supervised, unsupervised, and reinforcement learning approaches, AI can accurately categorize possible risks and continually enhance its threat detection and response strategies.
Behavioral Analytics: AI constantly develops baselines of typical user and system activities by analyzing patterns such as login times, access behaviors, data transfers, and application usage. When it detects significant deviations from these baselines, it triggers alerts to flag potential risks like insider threats, unauthorized account access, or sophisticated ongoing attacks.
Real-Time Monitoring and Correlation: AI-powered security systems maintain nonstop surveillance over network traffic, endpoints, cloud resources, and user behaviors without experiencing fatigue, allowing for continuous vigilance. They correlate and analyze data from diverse systems and sources to detect complex, multi-phase cyberattacks that could remain undetected if each data point were examined in isolation.
Natural Language Processing (NLP): AI processes unstructured data such as threat intelligence reports, security logs, emails (including phishing attempts), and communications by using advanced techniques to identify malicious intent and contextual clues. This analysis enhances the accuracy of threat detection by extracting meaningful information from complex, unorganized data formats, enabling security systems to better understand potential risks and respond effectively.
Deep Learning: AI uses neural networks to identify complex patterns within network traffic and malware behaviors. By analyzing data at various levels of abstraction, these systems can detect subtle signs of compromise that might otherwise go unnoticed, enabling early identification of threats and anomalies.
Anomaly Detection Algorithms: AI applies time-series analysis along with other advanced techniques to detect unusual activities such as irregular login attempts or unexpected file access in real time. AI continuously analyzes sequential data to detect patterns and anomalies, allowing it to rapidly identify deviations from established norms. This capability enables prompt detection and response to potential security incidents, minimizing risk and impact in real time.
Threat Prediction and Risk Scoring: AI utilizes historical data and identified patterns to forecast potential attack targets and assign risk scores to various activities. This method allows security teams to effectively prioritize their incident response by focusing on the most critical risks and enables early threat detection, thereby strengthening the overall security posture through proactive management of high-risk scenarios before they escalate.
Automated Alerts and Response: AI-powered systems provide immediate notification to security teams upon detection of risks and can automatically initiate mitigation procedures, significantly reducing response times and minimizing potential damage. This automation ensures swift containment and remediation of threats, enhancing overall security effectiveness.
Leading AI-Powered Security Tools
| Tool | Key Capabilities |
|---|---|
| SentinelOne Singularity | Endpoint protection with autonomous threat detection and automated mitigation. |
| Darktrace | Self-learning AI for detecting threats by modeling normal user and device behavior. |
| Exabeam Advanced Analytics | Machine learning-driven detection, investigation, and automated response. |
| Rapid7 InsightIDR | User behavior analytics and threat detection with automated workflows. |
| CrowdStrike Falcon | Endpoint detection, gathering and analyzing trillions of events weekly. |
| Fortinet FortiAI | Automated threat detection and investigation layered on existing security measures. |
| Cynet 360 | Autonomous breach protection and remediation. |
| Vectra Cognito | Network analytics for identifying hidden cyberattack patterns. |
| Microsoft Defender for Business | AI-led antivirus, real-time endpoint defense, automatic investigation. |
How these tools work?
AI-driven security systems process immense volumes of data from sources like network traffic, access records, and user activities, using advanced algorithms to recognize both known and unknown attack methods. When irregular behavior is detected, these systems are capable of alerting security personnel or automatically taking actions to contain the threat, such as isolating affected devices or blocking access rights.
AI-powered security tools are now essential for organizations seeking faster, smarter, and more adaptive defense against modern cyber threats— offering advantages that cannot be matched by manual monitoring alone.
Below are the images of few tools that are mentioned in the table.
SentinalOne Singularity Tool:


Singularity Platform Tool:



Intelligent Threat Detection and Automated Resolution:
AI platforms detect incidents in real time, perform root cause analysis by correlating events, and initiate automated fixes like service restarts or resource reallocation thereby minimizing human involvement and speeding up problem resolution.
How can this be done?
AI achieves intelligent threat detection and automated resolution by using advanced data analysis, machine learning, and automation to monitor systems in real-time, correlate events for root cause analysis, and initiate rapid remedial actions such as restarting services or reallocating resources—thereby reducing human intervention and speeding up incident recovery.
How AI Detects Incidents:
AI systems continuously analyze network traffic, system logs, and user activities through machine learning to spot unusual behaviors that could signal possible threats or incidents.
Unlike older rule-based approaches, these platforms learn dynamically from data, allowing them to detect previously unknown issues and zero-day attacks, and automatically generate alerts when anomalies are found.
Root Cause Analysis by Event Correlation:
AI speeds up root cause analysis by automatically linking events from multiple sources—such as logs, telemetry, and user actions—to identify the underlying cause of incidents. It uses technologies like pattern recognition and predictive analytics to connect related events, reconstruct timelines of attacks, and prioritize critical threats, enabling faster and more precise diagnoses compared to manual methods.
Automated Fixes and Resolution:
Upon detecting an incident and determining its cause, AI-powered systems can automatically carry out predefined actions—such as restarting services, isolating affected systems, blocking malicious traffic, or deploying security patches—without requiring human intervention. Platforms like SOAR (Security Orchestration, Automation, and Response) and intelligent AI solutions integrate automated investigation and remediation workflows, enabling swift problem resolution and reducing system downtime.
What are the Key Benefits ?
Speed: Automated detection and response significantly cut down resolution times, frequently resolving issues before human teams have a chance to intervene. This acceleration is achieved through continuous monitoring, immediate alert processing, and predefined automated remediation workflows that streamline the entire incident lifecycle, reducing manual diagnostics and enabling rapid fixes.
Accuracy: AI-driven triage and analytics reduce false positives and minimize human errors in incident diagnosis by intelligently filtering alerts, prioritizing genuine threats, and continuously refining detection accuracy. This allows security teams to focus on critical issues while avoiding distractions from benign activities, improving overall incident response quality and efficiency.
Proactivity: AI is capable of forecasting and preventing future incidents by analyzing past events and continuously refining its detection models. It uses machine learning to identify patterns and predict potential threats, enabling proactive measures that reduce risks before problems arise. This ongoing learning process helps improve the accuracy and effectiveness of threat detection and prevention over time.
Reduced Human Involvement: Routine tasks such as ticket creation, prioritization, and resource distribution are managed automatically, allowing human specialists to concentrate on more complex problems. This automation enhances efficiency by reducing manual workload and ensuring that critical activities receive appropriate attention.
Tools that are used to perfom this task:
There are several AI-driven incident management tools in 2025 that perform real-time detection, root cause analysis by correlating events, and initiate automated fixes like service restarts or resource allocation to minimize human intervention and accelerate problem resolution.
Some of them are:
CrowdStrike Falcon
An AI-driven, cloud-based endpoint security solution that continuously monitors devices, automatically detects and contains threats, and seamlessly integrates with a wide range of systems to provide comprehensive protection and rapid incident response.

Splunk Enterprise Security
Employs artificial intelligence to correlate complex data, analyze behavior patterns, and automate response processes across complex environments.

IBM Security QRadar
A cloud-native, scalable security information and event management system that employs artificial intelligence to prioritize threats based on risk, analyze data continuously in real time, and execute automated incident response workflows to swiftly mitigate security issues.

PagerDuty
Delivers immediate alerts, leverages AI to prioritize incidents, and automates escalations and remediation processes, making it a widely adopted solution in DevOps environments.

Palo Alto Cortex XDR
Delivers AI-powered analysis of user and system behaviors, automates root cause identification, and coordinates real-time incident management to swiftly address security events.

Microsoft Sentinel
Microsoft Sentinel is a cloud-native SIEM solution designed specifically for the Microsoft ecosystem. It features AI-driven analytics and comes with automated incident response playbooks that are optimized to work seamlessly with Azure, Office 365, and other Microsoft services. This platform provides scalable, efficient security management by unifying data collection, analysis, and response into a single cloud-native system, enhancing threat detection and streamlining workflows for organizations using Microsoft technologies.

Rapid7 InsightIDR
Integrates AI-based analysis of user behavior with automated response processes to effectively identify and mitigate security threats in a timely manner.

Advantages of using tools:
These tools integrate with existing systems and utilize machine learning and AI models to analyze large datasets, identify anomalies, correlate events, identify root causes, and execute predefined or adaptive remediation actions automatically, making modern incident management proactive, scalable, and faster.
Therefore, organizations can adopt these AI-powered platforms to reduce downtime, improve operational resilience, and minimize manual efforts in incident detection and resolution.
Continuous Learning and Improvement:
By learning from historical data and incidents continuously, AI models improve the accuracy of their predictions, sharpen response accuracy, and optimize strategies which enables more efficient server management.
How can this be done ?
AI continuous learning and improvement in server management can be done through several practical steps and technologies:
Gather and prepare extensive historical and live data such as server logs, performance indicators, user interactions, and network activities for thorough analysis.
Utilize machine learning algorithms to recognize trends, identify irregularities, and forecast potential hardware malfunctions, cybersecurity risks, and software problems before they arise.
Set up automated monitoring and alert systems to promptly inform IT teams of irregularities and trigger predefined actions to minimize downtime.
Constantly update AI models by incorporating new data through ongoing training and feedback loops to improve predictions and adjust to evolving server behaviors.
Use AI-powered robotic process automation (RPA) to automate routine server management tasks like patching, updating, backing up, and scaling resources.
Apply predictive analytics for capacity planning and dynamic resource allocation to enhance server performance and cost-effectiveness.
Incorporate AI into IT help desk and disaster recovery systems to enable automatic issue resolution and simulate failure scenarios.
Invest in a secure AI infrastructure featuring multi-factor authentication and encryption, while training IT teams to proficiently manage AI tools.
Tools that are used to perfom this task:
Dynatrace
An intelligent monitoring platform powered by AI delivers real-time insights by continuously observing servers, applications, and cloud infrastructure to ensure optimal performance and early detection of potential issues.


Datadog
A comprehensive monitoring and analytics platform equipped with AI functions to detect anomalies and perform predictive analytics offers real-time system insights, forecasts potential issues, and helps optimize performance proactively.

Splunk AIOps
Machine learning is employed to analyze data, prioritize alerts, identify issues at an early stage, and automate their resolution for efficient problem management.


New Relic
It provides comprehensive observability across the entire technology stack with AI-enhanced monitoring that combines logs, metrics, and traces to enable proactive system management and issue resolution.

Julius AI
It delivers real-time insights and detects anomalies specifically designed for monitoring server performance effectively.


Watchwolf
An AI-driven server management application that includes an interactive conversation mode with AI support, offers real-time monitoring, and supports management of containers and SFTP transfers. This app enhances server oversight and operational efficiency using intelligent automation and integrated tools.
OpManager Plus
It applies AI-driven predictive algorithms to improve infrastructure monitoring and management by identifying patterns and anomalies that signal potential failures, enabling proactive maintenance and reducing downtime.


Selector AI (AIOps)
It employs AI and machine learning to intelligently identify issues and quickly resolve them within network and server infrastructures, enhancing operational efficiency and minimizing downtime.

Uses of the tools:
These tools integrate machine learning, predictive analytics, real-time monitoring, automation, and AI-driven insights to support proactive server management. They automate repetitive tasks, forecast potential failures, and optimize the allocation of resources. Designed to scale across various business sizes, these solutions enhance uptime, reduce the need for manual intervention, and improve the overall efficiency of IT teams.
Conclusion:
Key Benefits of AI-Enabled Automation Services:
Automating tasks to decrease manual workload and errors.
Improved operational performance and server uptime.
Financial benefits from predictive maintenance along with resource optimization.
Advanced security enabled by monitoring threats continuously and providing rapid responses to threats.
Increased effectiveness in administering complex and large server environments.
To summarize, AI-enabled automation remodels server management services by incorporating intelligence, predictive observations, and flexibility thereby leading to improved reliability, security, and cost-effectiveness in server operations.